2022
2021
2020
Rebekah A Reynolds, Hyeogsun Kwon, Thiago Luiz Alves e Silva, Janet Olivas, Joel Vega-Rodriguez, Ryan C. Smith. (2020) The 20-hydroxyecdysone agonist, halofenozide, promotes anti-Plasmodium immunity in Anopheles gambiae via the ecdysone receptor, Sci Rep, 10:21084. https://doi.org/10.1038/s41598-020-78280-8. IF: 4.996
Hyeogsun Kwon, Yunlong Yang, Sunil Kumar, Dae-Weon Lee, Prati Bajracharya, Travis L. Calkins, Younggyun Kim, Patricia Pietrantonio. (2020) characterization of the first insect prostaglandin (PGE2) receptor: MansePGE2R is expressed in oenocytoids and lipoteichoic acid (LTA) increases transcript expression. Insect Biochem Mol Biol, 117:103290. https://doi.org/10.1016/j.ibmb.2019.103290. IF: 4.714
2019
2017
2016
Hyeogsun Kwon, Moutaz Ali Agha, Ryan C. Smith, Ronald J. Nachman, Frédéric Marion-Poll, and Patricia V. Pietrantonio. (2016) Leucokinin mimetic elicits aversive behavior in mosquito Aedes aegypti (L.) and inhibits the sugar taste neuron, Proc Natl Acad Sci USA, 133(25): 6880-6885. doi:10.1073/pnas.1520404113. IF: 12.78
2013
2012
Hyeogsun Kwon, Hsiao-Ling Lu, Michael T. Longnecker, Patricia V. Pietrantonio. (2012) Role in diuresis of a calcitonin receptor (GPRCAL1) expressed in a distal-proximal gradient in renal organs of the mosquito Aedes aegypti (L.), PLoS ONE 7, e50374. http://dx.doi.org/10.1371/journal.pone.0050374. IF: 3.752
2011
2007
2005
Richard O. Musser, Hyeogsun Kwon, Spencer A. Williams, C. James White, Michael A. Romano, Scott M. Holt, Shay Bradbury, Judith K. Brown, and Gary W. Felton. (2005) Evidence that caterpillar labial saliva suppresses infectivity of potential bacterial pathogen, Arch Insect Biochem Physiol 58: 138-144. DOI: 10.1002/arch.20031. IF: 1.70








Highlights




















Publications
2023
Hannah J. Loghry, Hyeogsun Kwon , Ryan C Smith, Noelle A Sondjaja, Sarah J Minkler, Sophie Young, Nicolas J Wheeler, Mostafa Zamanian, Lyric C Bartholomay, Michael J Kimber. (2022) Extracellular vesicles secreted by Brugia malayi microfilariae modulate the melanization pathway in the mosquito host. Sci. Rep, 13 (1), 8778 https://doi.org/10.1038/s41598-023-35940-9 IF: 3.9
2024
Enzo Mameli, George-Rafael Samantsidis, Raghuvir Viswanatha, Hyeogsun Kwon , David R. Hall, Matthew Butnaru, Yanhui Hu, Stephanie E. Mohr, Norbert Perrimon , Ryan C. Smith.(2024) A genome-wide CRISPR screen in Anopheles mosquito cells identifies essential genes and required components of clodronate liposome function. bioRxiv, doi: https://doi.org/10.1101/2024.09.24.614595
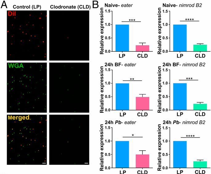
Hyeogsun Kwon and Ryan C. Smith. (2025) Protocol to chemically deplete phagocytic hemocytes in Anopheles gambiae using clodronate liposomes. STAR Protocols 6, 103819, doi: https://doi.org/10.1016/j.xpro.2025.103819 IF:1.3
Olivia Goldman et al. (2025) Mosquito Cell Atlas: A single-nucleus transcriptomic atlas of the adult Aedes aegypti mosquito. Cell, https://doi.org/10.1016/j.cell.2025.10.008 IF: 45.5
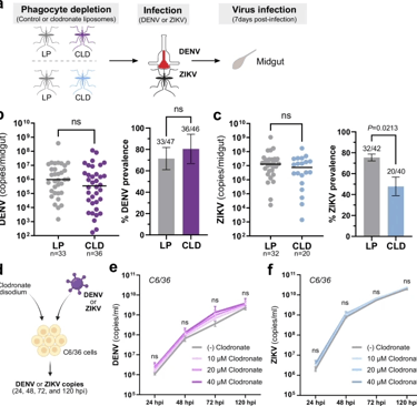
David R. Hall, Rebecca M. Johnson, Hyeogsun Kwon, Zannatul Ferdous, S. Viridiana Laredo-Tiscareño, Bradley J. Blitvich, Doug E. Brackney and Ryan C. Smith. (2025) Mosquito immune cells enhance dengue and Zika virus infection in Aedes aegypti. Nat. Commun 16 5891, https://doi.org/10.1038/s41467-025-61139-9 IF: 14.7


George-Rafael Samantsidis, Hyeogsun Kwon, Megan Wendland, Catherine Fonder, Ryan C Smith. (2025) TNF signaling mediates cellular immune function and promotes malaria parasite killing in the mosquito Anopheles gambiae. PLoS Pathog, https://doi.org/10.1371/journal.ppat.1013329 IF:5.5









Enzo Mameli, George-Rafael Samantsidis, Raghuvir Viswanatha, Hyeogsun Kwon, David R. Hall, Matthew Butnaru, Yanhui Hu, Stephanie E. Mohr, Norbert Perrimon and Ryan C. Smith. (2025) A genome-wide CRISPR screen in Anopheles mosquito cells identifies fitness and immune cell function-related genes. Nat. Commun 16 10323, https://doi.org/10.1038/s41467-025-65304-y IF: 14.7
2025


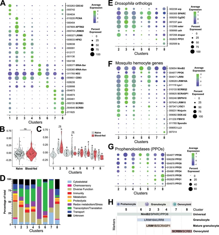
George-Rafael Samantsidis, Hyeogsun Kwon, Ryan C Smith. (2025) Characterization of Anopheles gambiae immune cells through genetic and functional immunophenotyping. Nat. Commun 16 10875, https://doi.org/10.1038/s41467-025-65895-6. IF: 14.7


